联系我们
设为首页
加入收藏
首页
学院概况
学院简介
学院领导
专家学者
职能机构
学科建设
学科专业
节能与测控技术实验室
精密驱动智能控制国际联合研究中心
热工自动化实验教学示范中心
本科生培养
专业介绍
培养方案
研究生培养
通知公告
培养方案
博士生导师
硕士生导师
科学研究
科研平台
科研动态
党群工作
党群工作
工会工作
学生工作
团委
学生工作动态
榜样风采
通知公告
通知公告
首页
>
通知公告
>
正文
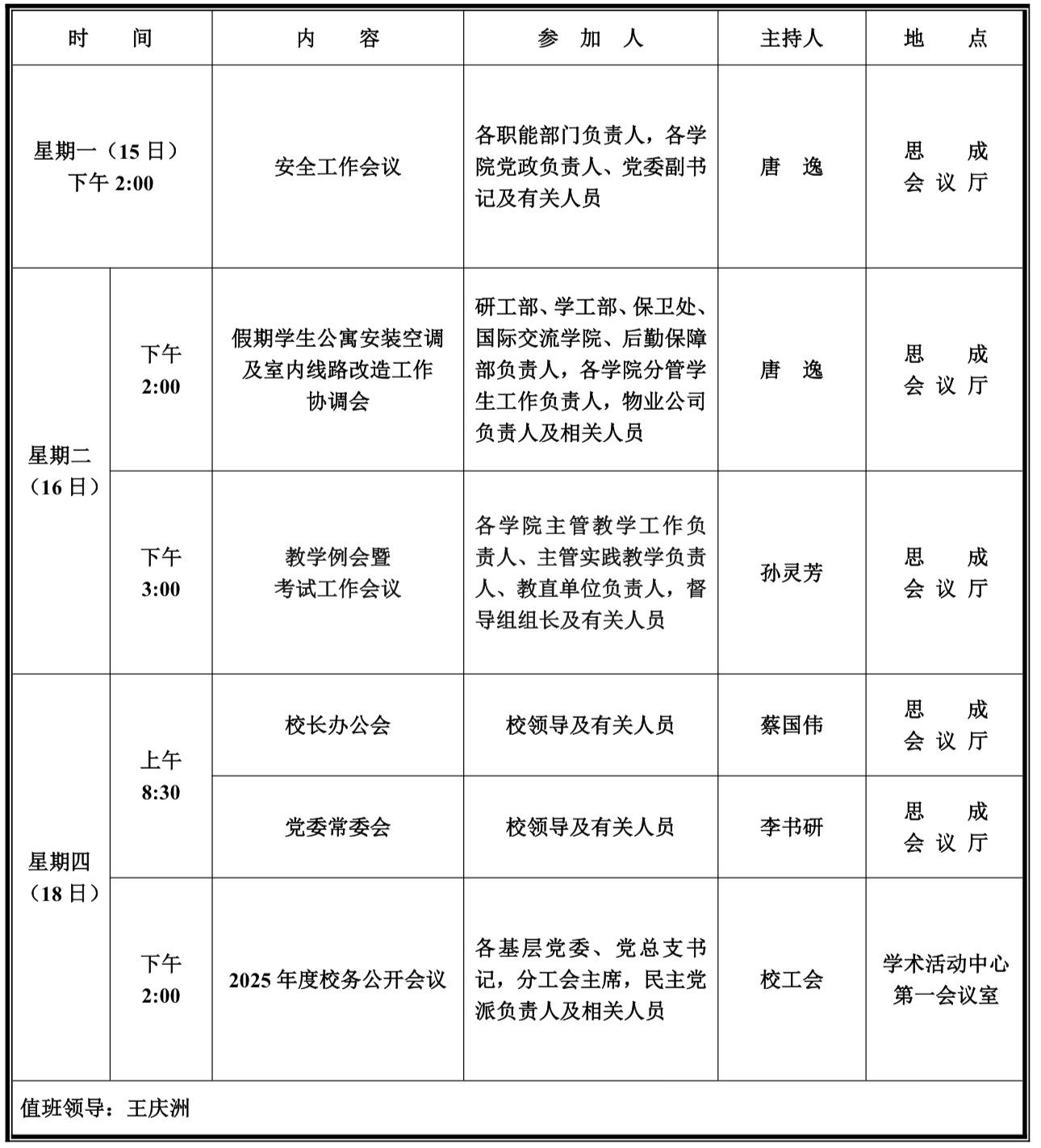
第十七周学校活动安排
发布日期:2025-12-14 浏览次数:
上一条:第十八周学校活动安排
下一条:第十六周学校活动安排